欢迎加入推券客联盟
亲,请登录
或
免费注册
|
联系客服
搜淘宝
搜京东
搜拼多多
搜索
今日热搜:
0014010
34005554
150662
1.50442
5196
465186
微信扫一扫
关注微信公众号
查券更方便
首页
9块9包邮
超级人气榜
品牌优惠券
淘宝优惠券
京东优惠券
拼多多券
优惠券头条
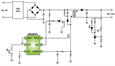
电源管理贴片电源芯片OB2263MP SMD-6 SOT-23-6 六脚贴片
0.8元
¥0.8
活动结束时间:01-01 08:00
累计销量 :
3
件
TAG标签:
贴片
电源
六脚
芯片
立即领券
复制优惠
手机淘宝扫码领券购买
商品详情
特别推荐
babycare乳霜纸云柔巾保湿纸巾
原价¥30.9
7万
件
21元券
¥
9.9
衣物除味宝玑米新品上市香氛喷雾
原价¥19.9
2万
件
10元券
¥
9.9
伯希和儿童户外三合一亲子冲锋衣
原价¥420
1000
件
49元券
¥
371
三仕达食用级75度酒精湿巾
原价¥29.9
100
件
10元券
¥
19.9
三仕达马桶清洁湿巾80片补充装
原价¥35.9
400
件
3元券
¥
32.9
CeraVe/适乐肤屏障修护润肤霜
原价¥184
600
件
10元券
¥
174
戴可思儿童牙膏3到6岁到12岁含氟换牙期1到3岁无氟宝宝牙膏
原价¥38.9
1万
件
19元券
¥
19.9
巴布豆雪域极光箱装拉拉裤
原价¥115
8000
件
31元券
¥
84
巴布豆透气新植萃弱酸菠萝拉拉裤
原价¥146
1万
件
30元券
¥
116
隔壁刘奶奶A2Mini奶3.8g蛋白儿童纯牛奶125ml*9盒营养早餐奶整箱
原价¥37.9
20万
件
8元券
¥
29.9
儿童袜子纯棉抗起球中筒袜
原价¥15.95
10万
件
7元券
¥
8.95
透明质酸多效保湿精华液30ml
原价¥179.6
7万
件
120元券
¥
59.6